Ga naar hoofdinhoud
Clarys
Gebruikershandleiding
Thyme user testing
Clarys Odoo ERP
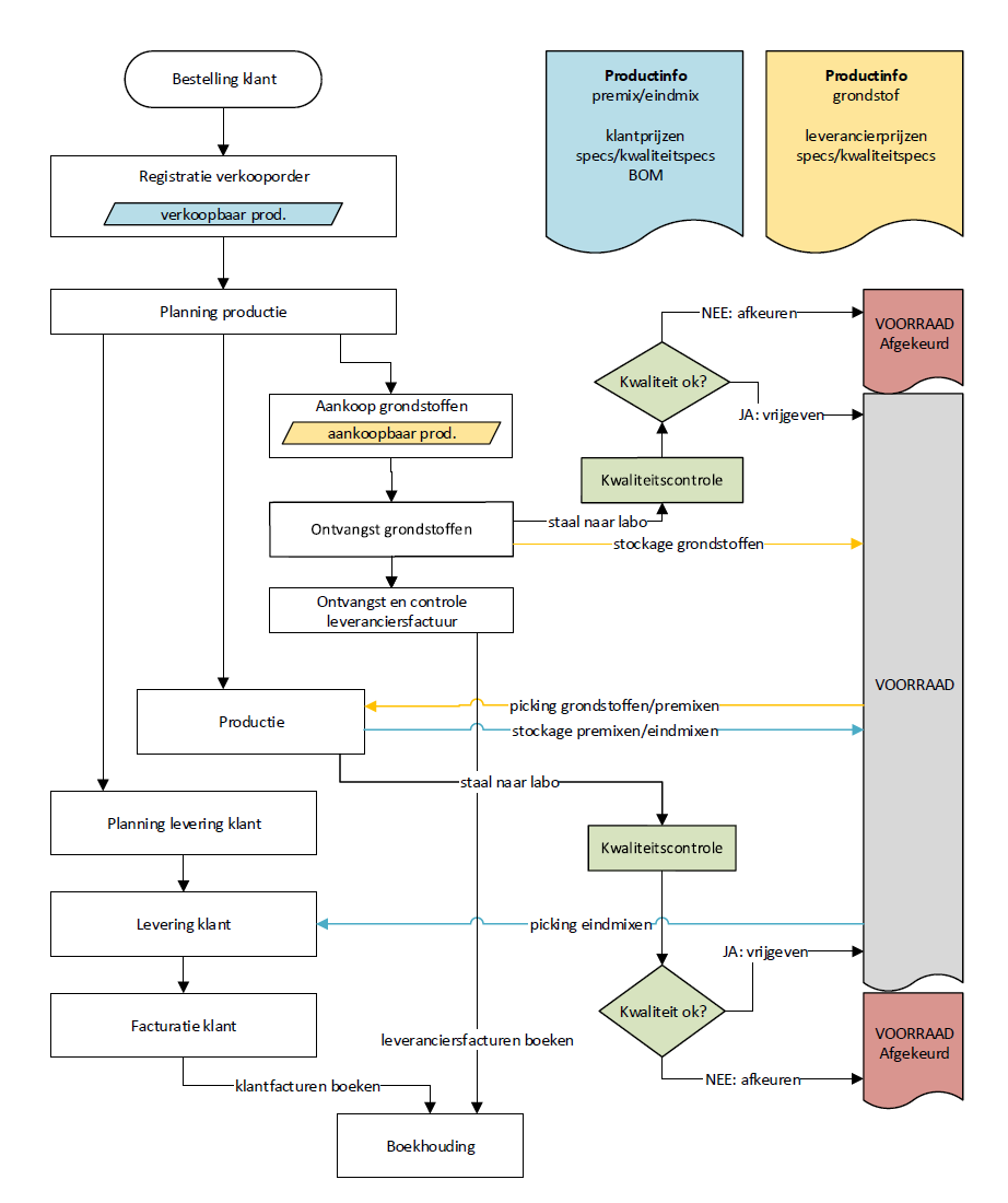
Business Operations Flow
Business Operations Flow
pdf - Nederlands
pdf - English
Vorige
Leveranciercertificaten